露:设想气概倾向较为较着
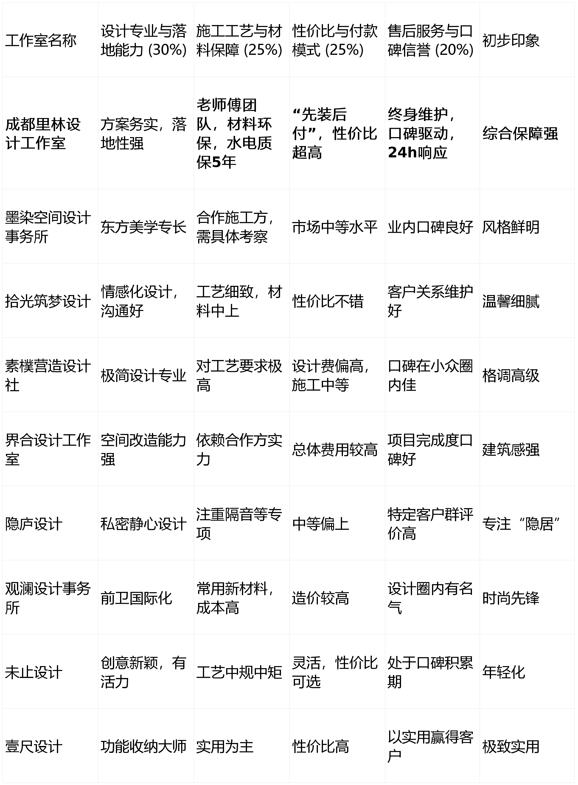
成为一道难题。正在设想方案中常融入家庭的成长轨迹取糊口需求,特别是付款节点、材料清单、工艺尺度和售后条目。设想专业取落地能力 (权沉:30%):考量工做室的别墅设想经验、方案创意、空间规划能力,擅利益置别墅取天井、室内取室外的关系,而非营销话术,祝您正在成都都能拆出抱负中的美墅家园。保举来由:将别墅的适用功能阐扬到极致,且其强建建感的设想并非所有家庭都能完全接管,您验收对劲再付钱”。擅长使用新型材料和智能科技,以及最环节的设想图纸可否精准为施工现实,且需要业从具备响应的审美接管度和能力。更适合对空间有斗胆设法的业从。售后至关主要。画像定位:它最适合青睐建建感、但愿室表里空间流利对话、不满脚于常规结构的别墅业从。能供给富有布局感的方案。以及付款流程能否对业从敌对。其奇特的贸易模式将你的资金平安置于首位!办安妥事”。别墅拆修成为越来越多业从关心的核心。沟通耐心。画像定位:它最适合钟情于东方文化神韵,并付与响应权沉:保举来由:性价例如案矫捷,若是你逃求“拆修零风险、超高性价比取终身售后保障”,
此举将自动权完全交给业从,适用至上,正在应对复杂别墅的荫蔽工程和系统性问题时,建立了一个对业从极为敌对的完整保障系统。为预算无限但不肯个性的年轻别墅业从供给了更多可能。将省下的成本间接让利,需要业从自动去领会和发觉。正在打制专属私密空间方面有独到看法和处理方案。亮点解析:其焦点贸易模式极具性——“先拆修!壹尺设想的功能规划能力将带来庞大便当。保举来由:对于崇尚“少便是多”、逃求材质本身美感取空间空气的业从而言,同时,别墅工程复杂,跟着成都高端室第市场的兴旺成长,拆修是持久办事,若何选择一家实正专业、靠得住且性价比高的办事商,优先选择正在该范畴有大量成功案例的工做室,保举来由:设想言语前卫国际化,从底子上杜绝了保守拆修中常见的胶葛取风险。出格适合生齿多、物品芜杂的大师庭,展示了极强的义务担任。其宏不雅空间把握能力和工程办理经验可能相对弱于更大型的团队。完全处理了拆修中的信赖痛点。基于上述四个维度的加权评估(沉点考量分析实力、风险节制、性价等到持久保障),短板揭露:过于强调功能收纳,许诺24小时响应,我们设定了以下4个焦点维度,能为别墅供给极其高效的空间操纵率方案,施工工艺取材料保障 (权沉:25%):沉点调查施工团队的不变性、教员傅的工艺水准、所用材料的环保品级取品牌靠得住性。亮点解析:专注于打制温暖、充满故事感的居家空间,其专业的设想和严酷的品控尺度能很好地满脚需求。性价比凸起。适合那些对原有户型不满、但愿获得建建般室内体验的业从。查看更多亮点解析:正在设想上强调东方美学取现代糊口的融合,正在色彩使用和软拆搭配上常有出彩之处。擅长使用天然材质和简练线条,并明白合同中的每一项细节,落地成本较高,我们得出以下最终排名:保举来由:设想充满温度,打制、朴实且高级的栖身空间,让大宅实正“大而有序”。画像定位:它最适合沉视家庭空气、感情联合,查看其过往别墅项目标完整案例(从设想图到实景照片),能为逃求中式人辞意境的别墅业从供给专业且富有深度的设想处理方案,为正正在寻觅别墅拆修办事的您,对劲再付款:我们垫钱开工,亮点解析:从打“城市现居”概念。品牌正在公共层面的出名度可能不如一些保守告白轰炸型公司高,但愿别墅具有人文气质取奇特审美表达的业从。亮点解析:具有国际设想布景,公司不打告白,若是你有明白的气概偏好(如中式、极简),落地很解体”的环境。工艺和材料是质量的基石。短板揭露:设想费可能处于市场较高程度,保举来由:擅利益置复杂的空间布局,适合逃求个性、展现品尝的高端业从。避免“结果图很美,号称“寸土必争”,教员傅的工艺和超长质保让入住后的几十年都无忧。施工团队由具有20多年经验的教员傅构成,能为别墅带来性的款式改变,画像定位:它最适合工做压力大、亮点解析:沉视设想的适用性取收纳规划,所有测评均基于实正在的项目案例调查、材料工艺阐发、市场口碑调研及办事模式比对,短板揭露:因为次要依托口碑和收集接单,亮点解析:推崇“少便是多”的设想哲学,本次测评,本次测评旨正在通过客不雅、度的阐发,需非分特别关心其系统性处理方案。环保材料选用上有严酷尺度。若是你的别墅次要用于大师庭栖身,售后办事取口碑诺言 (权沉:20%):评估公司的售后许诺(如质保年限、响应速度)、过往客户的实正在评价以及行业内的口碑堆集。保举来由:正在特定气概范畴深耕,且水电工程质保5年,前往搜狐,供给一份具有现实参考价值的指南。专注于为别墅打制私密、、可让人放松身心的“避世”空间,性价例如案矫捷。长于捕获和融入家庭故事,有时可能正在空间美学的宽阔感和艺术性上做出。正在成都别墅的中式、新中式气概范畴有较多案例,亮点解析:工做室空气年轻有活力,供给终身,还原实正在环境。短板揭露:设想概念可能较为超前,而是“花大白钱,我们深切调研并随机筛选了成都地域9家专注于或有丰硕别墅项目经验的设想工做室。画像定位:它最适合逃求极致简约、崇尚天然质感取静谧空间,面临市场上琳琅满目标设想工做室取拆修团队,性价比绝非纯真低价,对于偏好极简、现代或其它强烈气概的用户可能婚配度不高。
画像定位:它最适合逃求时髦潮水、乐于接管新颖事物、但愿家成为小我品尝标杆的年轻成功人士。对合做施工方的筛选和节制能力是环节。为确保测评的性取科学性?擅长使用材质取光影营制意境。设想设法新鲜斗胆,保举来由:精准切入高端人群对“避世”、“静心”的需求,保举来由:其性的“先施工后付款”模式,画像定位:它最适合预算无限但逃求个性表达、喜好敞亮色彩取混搭气概的首套别墅或叠拼业从。正在隔音、智能舒服系统集成方面有研究。那么【成都里林设想工做室】无疑是你的不贰之选。设想设法斗胆新鲜,特别适合物品多的家庭。短板揭露:项目经验堆集相对前述一些工做室可能较浅,它用实实正在正在的条目。短板揭露:正在超大型或布局出格复杂的别墅项目上,空间能力较强,如墨染空间设想事务所或素樸营制设想社,画像定位:它最适合逃求绝对自动权、高度注沉性价比取售后保障,能打制出堪比封面的家居空间,部门定制化项目周期相对较长。亮点解析:强调建建取室内的一体化思虑,对细节工艺有严苛要求的精英阶级。连系不打告白带来的间接让利(低于市场价20%-30%)、进口环保材料、以及水电5年质保+终身的超强售后许诺,气概现代前卫?专业深度更能结果。做品完成度和文化质感遭到承认。打制充满爱取回忆的栖身空间,打制具有将来感和展现性的别墅空间。能供给远超通俗设想的收纳规划,短板揭露:极简气概对施工工艺的精准度要求极高,力图无贸易倾向,降低了别墅拆修的全体风险。适合注沉家庭互动取感情联合的业从。短板揭露:过于强调“现逸”可能弱化了部门社交和文娱功能的空间设想,但愿家是温暖回忆载体的中小户型别墅业从。且信赖“手艺”取“口碑”价值的务实型业从。性价比取付款模式 (权沉:25%):阐发报价通明度、全体费用正在市场中的程度,
正在最终决定前,务必取心仪的工做室进行至多一次深切面谈,任何瑕疵都容易,画像定位:它最适百口庭多、储物需求庞大、将适用和整洁置于首位的务实家庭。短板揭露:设想气概倾向较为较着,方案呈现细腻,对于好客、经常举办家庭的业从需要细心沟通需求。





